bwin·必赢(3003no1-CHN认证)线路检测中心-Brand Company

  • 安徽省专精特新中小企业
  • 安徽省创新型中小企业
  • CCTV中央电视台形象展播企业
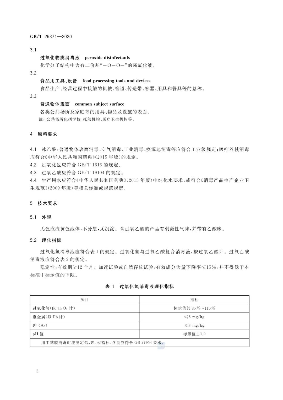
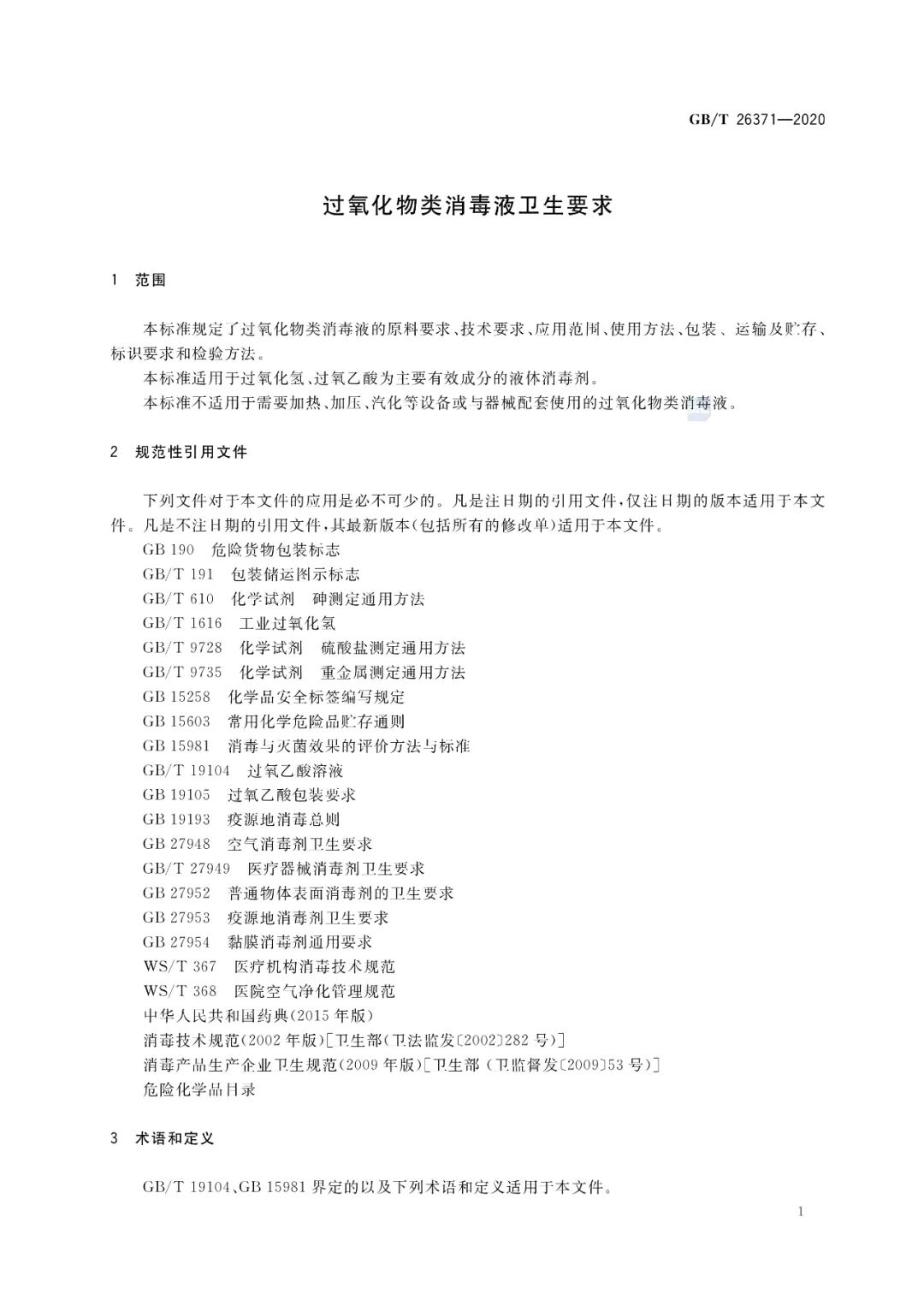
  • 安徽省专精特新中小企业
  • 安徽省创新型中小企业
  • CCTV中央电视台形象展播企业

【国家标准】过氧化物类消毒液卫生要求(GB/T26371-2020 )

2023-12-28 314次浏览

图片

图片

图片

图片

图片

图片

图片

提交留言

皖ICP备2024030690号-2 COPYRIGHT @安徽必赢3003no1线路检测中心股份有限公司