bwin·必赢(3003no1-CHN认证)线路检测中心-Brand Company

  • 安徽省专精特新中小企业
  • 安徽省创新型中小企业
  • CCTV中央电视台形象展播企业
  • 安徽省专精特新中小企业
  • 安徽省创新型中小企业
  • CCTV中央电视台形象展播企业

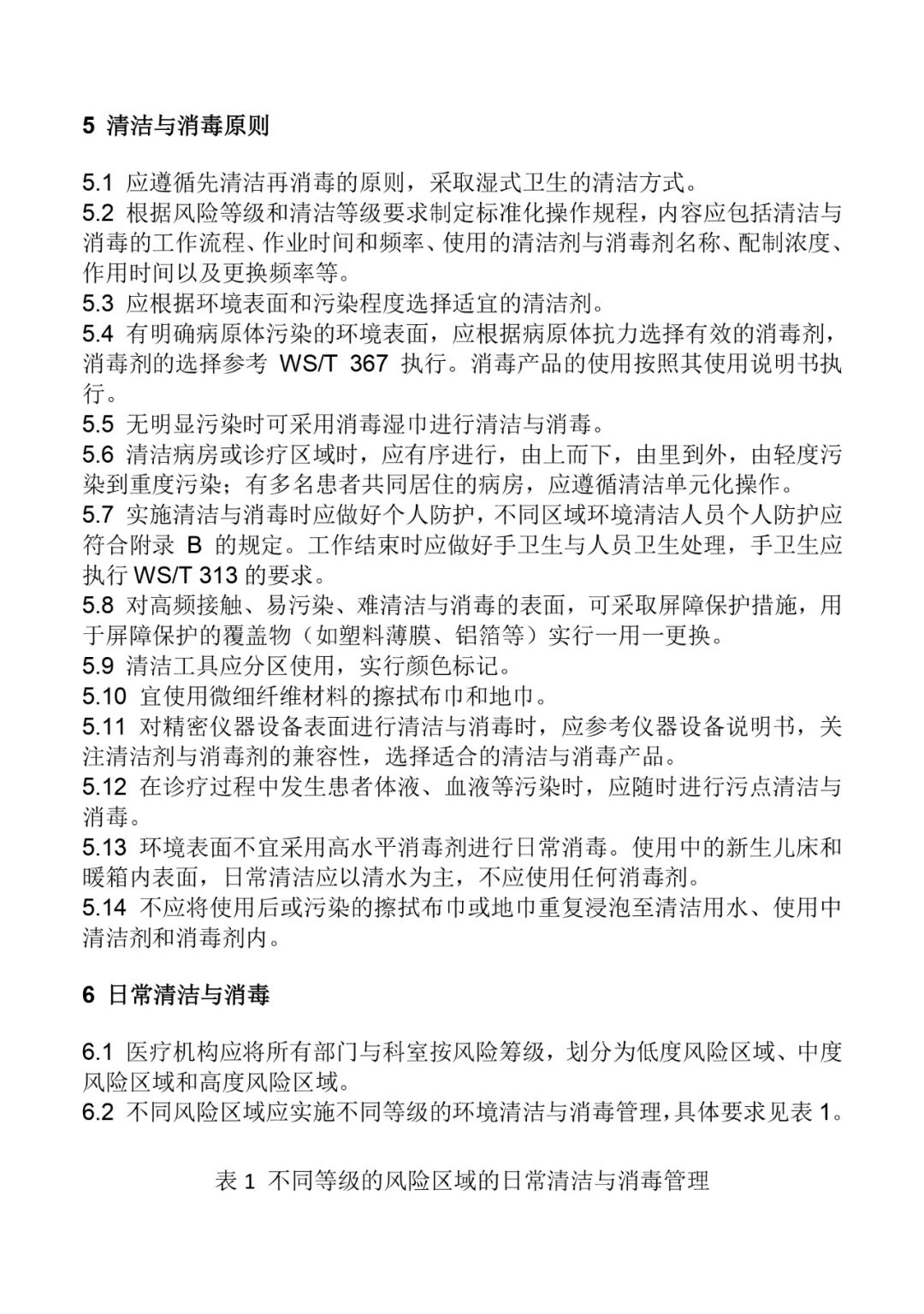
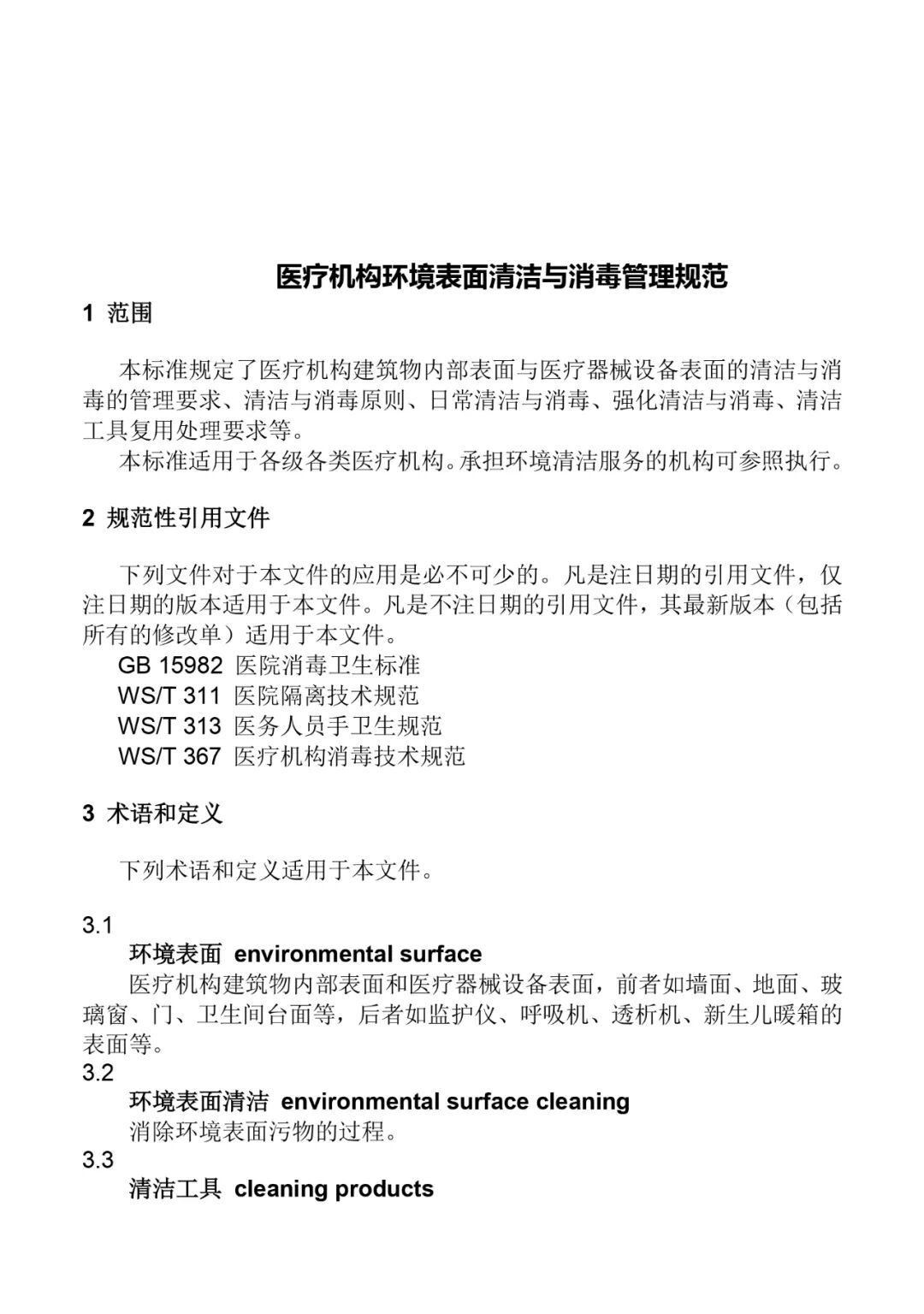
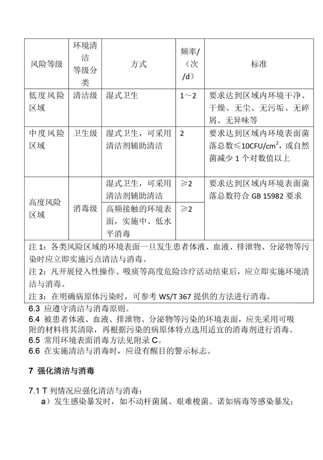
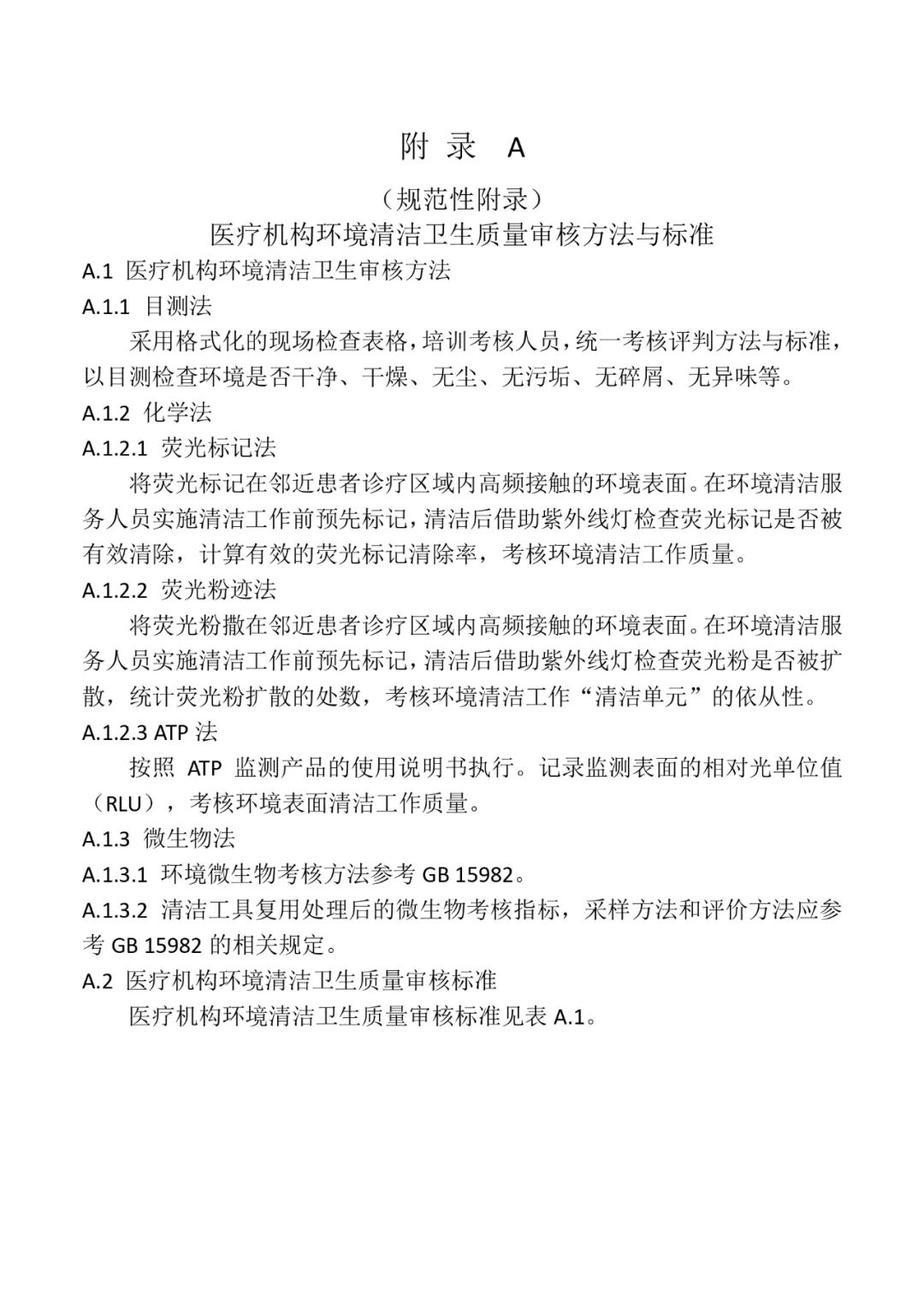
【行业标准】医疗机构环境表面清洁与消毒管理规范(WS/T512-2016)

2023-12-06 342次浏览

图片

图片

图片

图片

图片

图片

图片

图片

图片

图片

图片

图片

图片

图片

提交留言

皖ICP备2024030690号-2 COPYRIGHT @安徽必赢3003no1线路检测中心股份有限公司