bwin·必赢(3003no1-CHN认证)线路检测中心-Brand Company

  • 安徽省专精特新中小企业
  • 安徽省创新型中小企业
  • CCTV中央电视台形象展播企业
  • 安徽省专精特新中小企业
  • 安徽省创新型中小企业
  • CCTV中央电视台形象展播企业

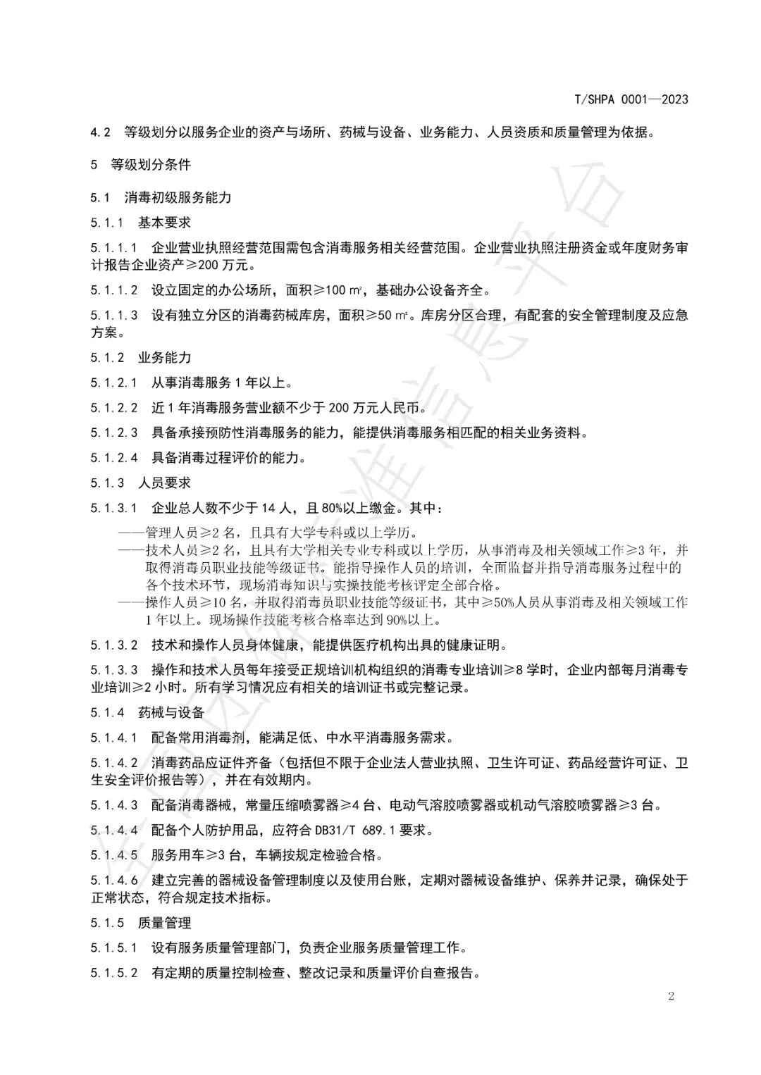
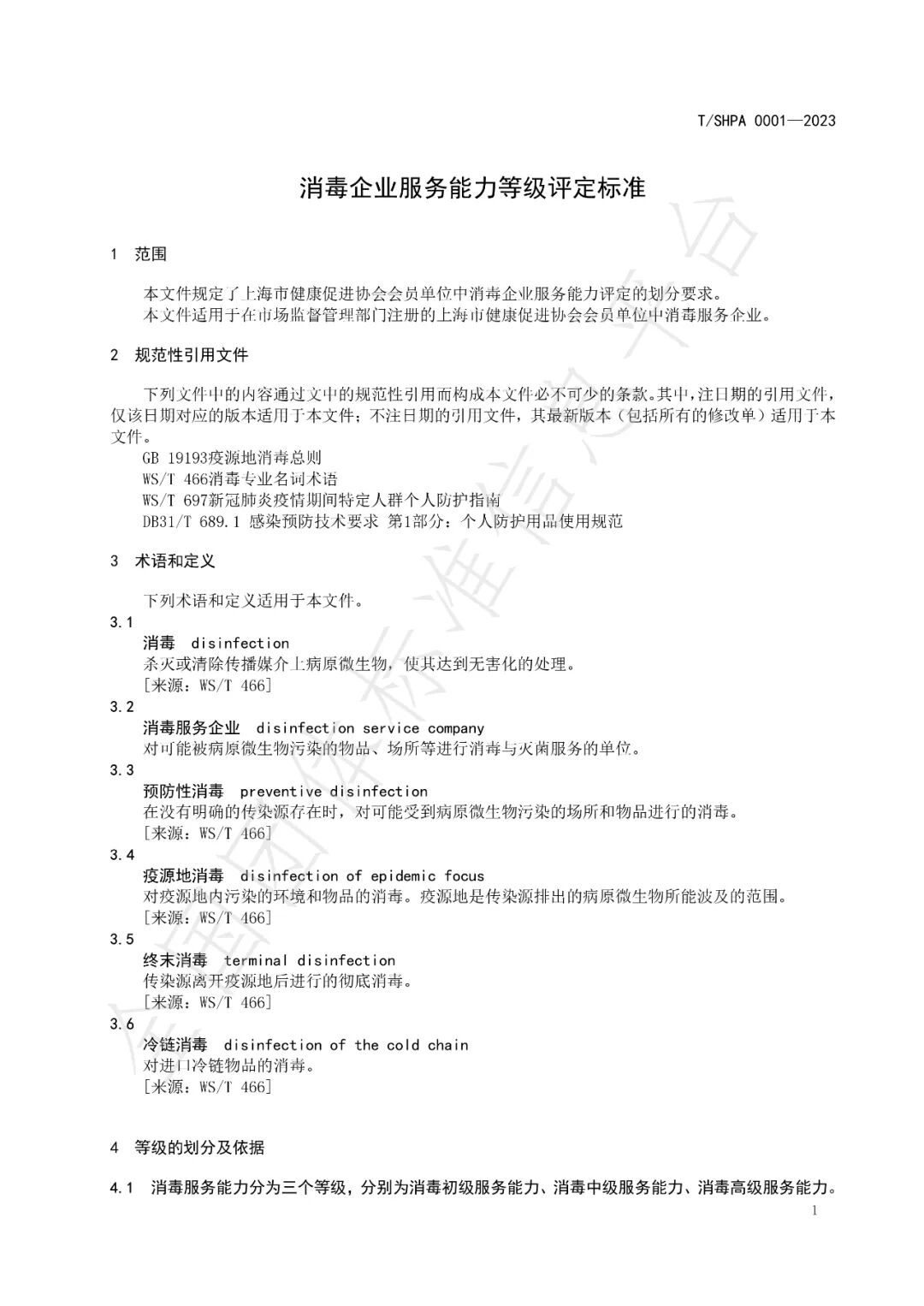
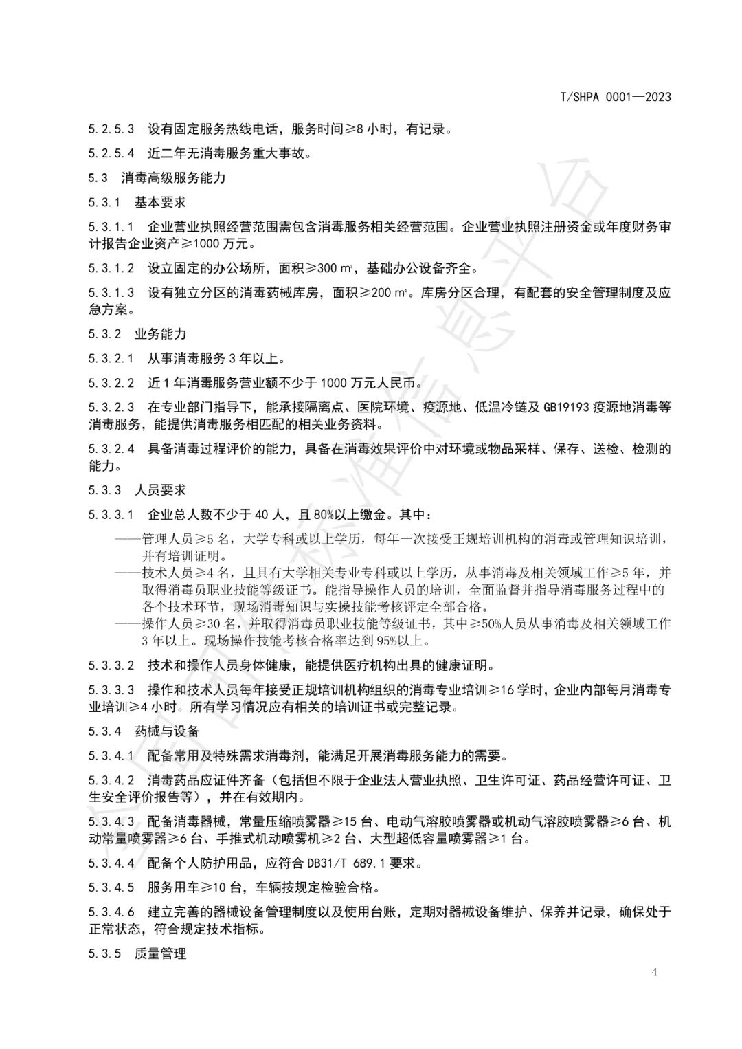
【团体标准】消毒企业服务能力等级评定标准(T/SHPA 0001-2023)

2023-12-06 330次浏览

图片

图片

图片

图片

图片

图片

图片

提交留言

皖ICP备2024030690号-2 COPYRIGHT @安徽必赢3003no1线路检测中心股份有限公司